Electronic Control System ISM and QSM11 Engines – FAULT CODE 469

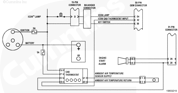
ICON™ Cab Thermostat Circuit


Overview

CODE REASON EFFECT
Fault Code: 469
PID: S215
SPN: 
FMI: 2/2
LAMP: None
SRT: 

The ICON™ cab thermostat has logged a fault (E3 on the cab thermostat), or the cab thermostat signal to the ECM is lost.

E3 will cycle the engine between 20 minutes run and 15 minutes off or until the desired set-point is reached. (This is a selectable response of the E3 fault in the thermostat trim table.) The ICON™ system will not be disabled. Engine mode will remain active.

ICON™ Cab Thermostat Circuit
SMALL | MEDIUM | LARGE

Circuit Description

The cab thermostat is used to control the cab temperature, either for heating or cooling. It is required for cab comfort mode operation. The thermostat communicates with the ECM to command when to autostart the engine to maintain cab temperature. Also, the thermostat is connected to the keyswitch to detect when the ignition is turned on.

Component Location

The cab thermostat is mounted in the bunk area, on the wall above the bed.

Shop Talk

E3 is an indication that one of the following has occurred: (1) Engine has run for more than 60 minutes, and cool or heat set point is not achieved, and external ambient temperature is within -18° to 43°C [0 to 110°F] (thermostat-adjustable trim 01 and 02, see thermostat trim table in the ICON™ Operation and Maintenance Manual, Bulletin 3666422); (2) a cab thermostat request to start the engine has been requested four times in one hour, and the ambient temperature is within -18° to 43°C [0 to 110°F]. E3 can indicate potential tampering of the thermostat. For example, the operator has chosen cool mode but turned the heater on or opened the windows. The air-conditioning system will attempt to cool the truck below the cool set point for 60 minutes. At this time, an E3 fault (Fault Code 469) will be logged. A similar situation can occur for heat mode. Once an E3 is displayed on the thermostat, the engine will cycle on for 20 minutes and off for 15 minutes. If the desired temperature set-point is reached in the tamper mode operation (20 minutes on and 15 minutes off), it will return to normal cab mode operation. To clear E3, disable ICON™, key off for approximately 30 seconds, and then reactivate ICON™.

Note: The thermostat fault E1 (cab temperature sensor), E2 (external ambient air temperature sensor), and E3 (tamper mode) do not flash out on the ICON™ lamp, but merely display on the thermostat display screen. INSITE™ electronic service tool will log an active Fault Code 469 until cleared. Refer to the Cab Thermostat Displays a Fault Code troubleshooting symptom tree in Section TS. Investigate the related fault codes that also can possibly be active.

Refer to Troubleshooting Fault Code t05-469

Last Modified:  02-Sep-2010